80% of women with RA have this problem. Do you?


THE JOINT

Your weekly dose of RA wellness


The Evidence Edition

You Slept 8 Hours. Why Are You Still Exhausted?

If you’re sleeping and still exhausted, this is why.

You go to bed on time. You get your 8 hours. Yet somehow, you wake up feeling worse.

By mid-afternoon, you're not just tired. It's that heavy, bone-deep fatigue. Your eyes feel heavy, and your body is moving through molasses. You're counting down the hours until you can get back into bed. Except you can't.

I know this one personally. My sleep tracker says I'm getting a full night. But I wake up feeling like I got none of it.

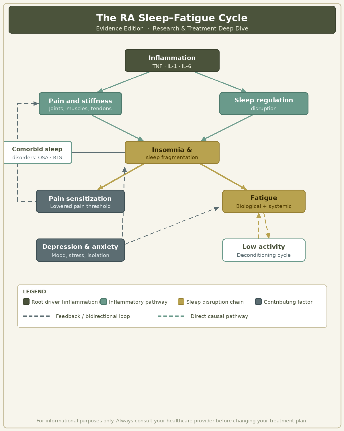
Fatigue and poor sleep are two of the most common and frustrating symptoms in rheumatoid arthritis. They tend to show up together and reinforce each other, creating a cycle that’s hard to break.

This week in the Evidence Edition, we're getting into why this happens, what the science says works, and what you can start doing about it.

Why RA Fatigue Hits Different

RA fatigue is not the same as regular tiredness.

It's not just about how many hours you sleep. It is the result of multiple factors working together, often at the same time.

In RA, sleep and fatigue are affected by:

  • systemic inflammation
  • pain and stiffness
  • mood changes
  • and what I call the RA Fatigue Loop

So what is happening?

It comes back to the loop.

Inflammation leads to pain and stiffness, which disrupt sleep.
Poor sleep lowers your pain threshold, so the same level of inflammation feels worse the next day.
That increased pain then disrupts sleep again.

At the same time, inflammation is affecting your brain and sleep regulation.

  • your body stays more alert when it should be winding down
  • your sleep becomes lighter and more fragmented
  • you spend less time in deep, restorative sleep

Mood adds another layer. Depression and anxiety are common in RA and independently worsen both sleep and fatigue.

All of this stacks together, which is why treating just one piece rarely works. This is not a niche problem. It is the baseline experience for many people living with RA.

What the Evidence Supports

There is no single fix for RA fatigue or sleep.

The approach that works best is layered. The most effective improvements come from working multiple parts of the fatigue loop at the same time.

Some of these may already be familiar. Others are often overlooked.


The Foundation: Optimize Your RA Treatment First

RA medications help sleep and fatigue, but they rarely normalize them. You can look controlled on paper and still feel exhausted. Medication is the foundation, not the ceiling.


Strong Evidence (These Work)

  • Consistent, gentle movement
  • Cognitive behavioral therapy for insomnia (CBT-I)

Emerging Evidence (Worth Adding to Your Stack)

  • Mindfulness-Based Stress Reduction (MBSR)
  • Anti-inflammatory nutrition

A Word on Sleep Hygiene

A consistent bedtime, a cool room, and limiting screens can help.

But on their own, they are usually not enough.

The research is clear. Sleep hygiene does not work well as a standalone treatment for chronic insomnia. It works best when combined with strategies that address pain, mood, movement, and inflammation.


I’m working on a deeper breakdown of these on the website. I’ll share it with you as soon as it’s live.

No Magic Bullet, But There Is a Path

There is no fast fix here.

But when you apply the right tools together and stick with them, things start to improve. Not all at once, but in a way that builds over time.

Here’s a general timeline of what that can look like:

Progress is rarely linear.

The people who improve most are the ones who work on multiple parts of the sleep, pain, and fatigue cycle at the same time, instead of waiting for one change to fix everything.


What to Try This Week


Track the pattern, not just the symptom.

For the next 7 days, keep a simple sleep diary. Every morning, spend 2 minutes logging:

  • Bedtime and wake time
  • Number of times you woke up
  • Pain level at bedtime (1–10)
  • Fatigue level when you woke up (1–10)
  • One thing that was different that day (late dinner, skipped walk, stressful call)

That's it. No pressure, just observing.

Within one to two weeks, your data almost always reveals whether your main problem is insomnia, flare-related pain disruption, or inconsistent pacing. That clarity changes what you try next. Bring the log to your next appointment and watch how the conversation shifts.

For a printable sleep tracker designed specifically for RA, head to my website. I’m building one now and will share it as soon as it’s live.

I Want to Hear From You

What's your biggest fatigue challenge right now?

  • Falling asleep?
  • Staying asleep?
  • Waking up and feeling like you never slept at all?

Hit reply and tell me. I read every response, and your answers shape what I cover next. They also remind me I'm talking about what actually matters to you, not just what the research focuses on.

If this resonated with you, share it with someone navigating RA or autoimmune disease.

Coming up next week in the Nutrition Edition: the hidden body composition crisis in RA and why your scale won’t show it.

You can also explore past issues of The Joint for more strategies on nutrition, movement, and managing RA.

Sign Up
Read Past Issues
Explore More

Forwarded this email? Sign up here

Carrie Bryan, CRNA • RA Wellness Coach
Founder, Joint Ventures RA
JointVenturesRA.com

You’re receiving The Joint because you subscribed at Joint Ventures RA.
Unsubscribe anytime.

JointVenturesRA

Stay Informed. Stay Empowered. Join the Joint Ventures RA newsletter for practical insights on managing Rheumatoid Arthritis with an integrative approach. You'll get expert-backed wellness tips, nutrition guidance, movement strategies, and the latest research—delivered straight to your inbox.

Read more from JointVenturesRA
Soft, calming yoga scene with a person seated in a relaxed pose, surrounded by a mat, blocks, and candles, representing gentle, approachable movement and a simple way to start exercising.

THE JOINT Your weekly dose of RA wellness The Movement Edition If Movement Feels Impossible, Read This No equipmentNo gymNo perfect day requiredAlmost no motivation needed Last week we talked about motivation, why it feels so hard with RA, and why waiting for it doesn’t work. This week is about what to do with that, without making things harder. If the word “exercise” makes you want to close this email, I get it. With RA, movement isn’t predictable. Some days your body cooperates. Other days...

Mountain image illustrating a layered approach to motivation and energy with rheumatoid arthritis.

THE JOINT Your weekly dose of RA wellness The Mindset Edition Motivation Isn't a Willpower Problem Before RA, motivation was simpler. You didn't feel like doing something. You pushed through. You got it done. With RA, it's no longer just an uphill battle. It's a war on a mountain. “Just try harder” doesn't work anymore, and inspiration isn’t coming to save you. The effort cost of any task rises fast with RA. It's not just “not feeling it” anymore. You're also pushing through fatigue, pain,...

Fermented foods and gut illustration representing gut health and RA

THE JOINT Your weekly dose of RA wellness The Nutrition Edition So… What’s the Deal With Your Gut? If you’ve ever looked into gut health for RA, you’ve probably come away with more questions than answers. Some sources make it sound like the missing piece.Others say it doesn’t matter. So what’s true? Early in my diagnosis, I went all in on gut health.I read and tried anything that claimed to help rheumatoid arthritis. I was consistent. Measuring, tracking, waiting. Most of it did nothing.Other...